
에어클램프(Air clamp)는 간이 자동화 및 자동화 기계장치 등에서 가공물의 위치변동, 운반 등의 기능을 수행하는 장치입니다. 에어클램프-2에 있는 8, 9, 10번 부품이 O링입니다.

O링은 조립도에서 눌려져 있는 상태로 조립되므로 단면이 타원으로 작도됩니다. ⑤가 피스톤인데, O링의 규격을 찾고 도면작업을 위해 ⑤ 피스톤을 작업해 보도록 하겠습니다.
( 1 ) 피스톤 모델링
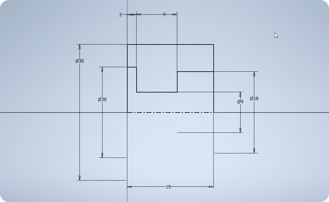
① 인벤터(Inventor) - 스케치(Sketch)에서 다음과 같이 피스톤의 아우트라인을 작도한다.

② O링홈을 제외한 형상을 추가적으로 그려준다.

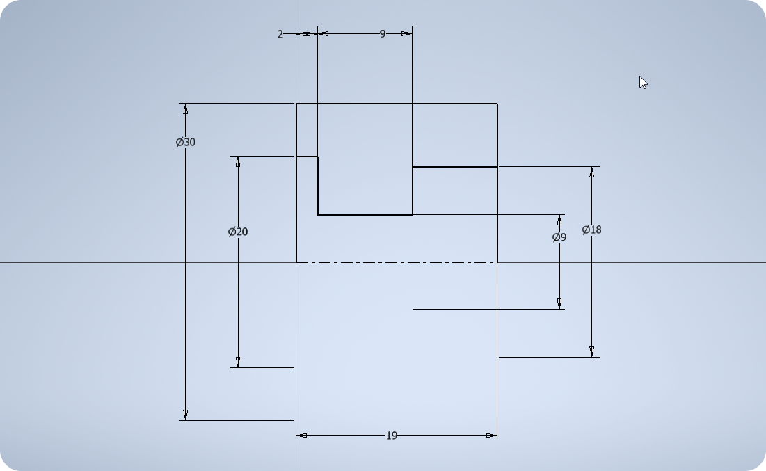
③ 이제 O링 규격을 찾아보자
④ O링의 호칭 지름은 O링의 안지름이다. O링의 안 지름에 대한 치수를 자로 측정한다.

가 : ∅24
나 : ∅9
⑤ KS기계제도 규격에서 O링을 검색하고 안지름에 대한 바깥지름(D), 폭(G), 필렛(R)을 찾는다.


⑥ 두점 중심 직사각형으로 다음과 같이 O링 홈부에 사각형을 각각 그려준다.


⑦ 위치는 O링홈의 중심선까지 각각 자로 측정한다. 5mm, 4.5mm

⑧ 찾는 규격을 G, d, D를 적용하여 스케치를 완성한다. 필렛(R)도 차후 3D에서 주려면 불편하므로 함께 주도록 한다.

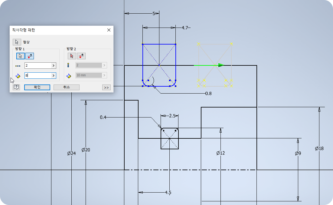
⑨ 윗쪽에 O링 홈은 직사각형 패턴으로 하나 더 복사한다. 개수는 2개, 간격은 8로 한다.

⑨ 회전하여 솔리드바디를 만들고 모떼기를 주어 완성한다.




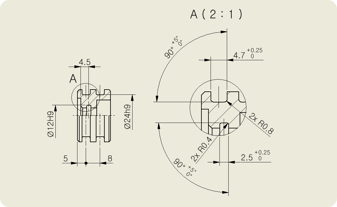
( 2 ) 피스톤 도면 작업
① 내, 외부를 동시에 보여주기 위해 한쪽 단면을 하고, 브레이크 아웃 선은 보이지 않게 한다.




② O링 홈의 중심선을 그리되 홈의 안쪽면이 모두 보일 때는 중심선이 모두 있어야 한다. 중심선이 원하는 데로 만들어지지 않으면 스케치에서 직접 작도한다.

③ 여기에서는 사이즈도 작고 홈과의 간격도 가까우니 하나의 확대도로 두 개의 홈이 보이도록 한다.

④ O링 홈과 관련된 치수만 기입하면 다음과 같다.

⑤ 끼워맞춤공차와 치수공차를 적용한다. O링 안 지름에 끼워지는 축은 h9, 바깥지름에 끼워지는 구멍은 H9, 폭은 +0.25^ 0으로 항상 동일하다. 각도 공차도 규격에 있는 +5°^ 0을 적용한다.

⑥ 표면거칠기는 오일실의 표면거칠기와 같이 끼워맞춤면은 y, 닿는 면은 x를 적용한다.
기하공차는 적용하지 않는다.

이상으로 O링(O-RING)의 KS규격과 모델링, 도면작업에 대해 알아보았습니다.

'국가 기술 자격 CAD 실기 시험 > KS규격' 카테고리의 다른 글
| 와셔 (Washer)의 사용 목적 (0) | 2023.08.16 |
|---|---|
| 핀(pin) 구멍의 끼워 맞춤 공차 정리 (3) | 2023.04.24 |
| 오일실(Oil seal)의 KS규격 적용 방법 (3) | 2023.04.24 |
| 반달키와 평행키의 KS규격 적용 모델링과 도면 작업 (2) | 2023.04.24 |
| 생크(Shank)의 모델링, 도면 작업 (5) | 2023.04.20 |
| 삽입부시 ( 우회전용 노치형 ) 부품도 작업 (4) | 2023.04.19 |
| 삽입 부시 ( 우회전용 노치형 ) 모델링 (5) | 2023.04.18 |
| 2D에서 널링의 지시 방법 ( 빗줄형, 바른줄형 ) (4) | 2023.04.16 |